【无人机协同】基于分布式模型预测控制(DMPC)方法实现动态环境下多无人机系统的协同路径规划与防撞附Matlab代码
在无人机技术飞速发展的今天,单架无人机早已无法满足复杂场景的需求 —— 从森林火灾的全方位监测、城市物流的高效配送,到大型活动的安保巡逻,多无人机协同作业正成为行业主流。但你知道吗?当多架无人机在动态环境中(比如突然出现的障碍物、变化的气流、其他飞行器干扰)飞行时,如何让它们 “默契配合” 规划最优路径,同时避免碰撞,一直是工程师们头疼的核心难题。今天,我们就来聊聊一项能解决这个难题的关键技术 —
✅作者简介:热爱科研的Matlab仿真开发者,擅长数据处理、建模仿真、程序设计、完整代码获取、论文复现及科研仿真。
🍎 往期回顾关注个人主页:Matlab科研工作室
🍊个人信条:格物致知,完整Matlab代码及仿真咨询内容私信。
🔥 内容介绍
在无人机技术飞速发展的今天,单架无人机早已无法满足复杂场景的需求 —— 从森林火灾的全方位监测、城市物流的高效配送,到大型活动的安保巡逻,多无人机协同作业正成为行业主流。但你知道吗?当多架无人机在动态环境中(比如突然出现的障碍物、变化的气流、其他飞行器干扰)飞行时,如何让它们 “默契配合” 规划最优路径,同时避免碰撞,一直是工程师们头疼的核心难题。
今天,我们就来聊聊一项能解决这个难题的关键技术 ——分布式模型预测控制(DMPC),看看它是如何让多无人机在复杂动态环境中 “畅行无阻” 的。
一、多无人机协同:不止 “一起飞”,更要 “安全飞、高效飞”
首先,我们得搞懂:多无人机协同作业的核心需求是什么?
简单来说,它需要实现两个目标:“走对路” 和 “不撞车”。比如在物流配送场景中,多架无人机需要从仓库出发,避开高楼、电线杆等固定障碍,还要应对突然出现的鸟类、其他无人机等动态干扰,最终精准到达不同配送点,同时不能出现航线交叉碰撞;在应急救援中,无人机群要快速覆盖灾区,实时回传画面,路径规划必须灵活调整,避免因环境变化(如余震导致的障碍物移位)延误救援。
但动态环境的 “不确定性”,让这两个目标变得极具挑战:
- 传统路径规划多基于 “静态环境假设”,一旦环境突然变化(比如突然刮起强风、临时出现施工区域),预设路径就会失效;
- 多无人机之间的 “协同” 如果依赖中央控制系统,一旦中心节点故障,整个系统就会瘫痪,而且随着无人机数量增加,中央计算压力会呈指数级上升,反应速度变慢;
- 防撞更需要 “实时性”—— 当两架无人机的航线可能交叉时,必须在毫秒级时间内调整路径,否则就会发生碰撞事故。
二、传统方法的 “痛点”:为什么动态协同这么难?
在 DMPC 技术出现之前,工程师们尝试过很多方法解决多无人机协同问题,但都存在明显局限:
1. 集中式控制:“一管到底” 但 “力不从心”
早期的多无人机控制多采用 “集中式” 架构 —— 所有无人机的路径规划、状态监测都由一个中央控制器负责。中央控制器会收集所有无人机的位置、速度信息,以及环境数据,然后统一计算出每架无人机的最优路径。
这种方法的优点是 “全局最优”,但缺点也很致命:
- 抗干扰能力差:一旦中央控制器故障或通信中断,整个无人机群就会 “失控”;
- 计算压力大:当无人机数量超过 10 架,尤其是在动态环境中需要频繁更新路径时,中央控制器的计算速度会严重滞后,导致路径调整不及时;
- 灵活性不足:无法快速应对局部环境变化(比如某架无人机附近突然出现障碍物),必须等待中央控制器重新计算全局路径。
2. 传统分散式控制:“各自为战” 但 “缺乏默契”
为了解决集中式的弊端,分散式控制应运而生 —— 每架无人机都有自己的控制器,自主规划路径。但这种 “各自为战” 的模式,很容易出现 “沟通不畅” 的问题:
- 无人机之间缺乏实时的状态共享,可能会因为 “不知道对方要去哪” 而发生碰撞;
- 每架无人机只考虑自身路径最优,忽略了整体协同效率(比如两架无人机为了避开对方,都绕了远路,导致整体任务延误)。
3. 静态路径规划算法:“刻舟求剑” 不适应动态环境
像 A*、Dijkstra 等经典路径规划算法,在静态环境中表现出色,但在动态环境中就显得 “力不从心”:它们无法实时预测环境变化(如突然出现的障碍物),也不能快速调整路径,很容易导致无人机 “走错路” 或 “撞墙”。
正是这些传统方法的痛点,让分布式模型预测控制(DMPC) 有了用武之地。
三、DMPC:分布式 + 预测控制,破解动态协同难题
那么,DMPC 到底是一种什么样的技术?它如何解决多无人机在动态环境中的协同路径规划与防撞问题?
我们可以把 DMPC 拆解成两个核心关键词:“分布式” 和 “模型预测控制”,两者结合,恰好弥补了传统方法的短板。
1. 先懂 “模型预测控制(MPC)”:“提前预判,动态调整”
MPC 的核心思想很简单 ——“预测未来,优化当前”。就像我们开车时,会根据前方路况(比如是否有车、红绿灯状态)提前预判接下来的行驶路线,调整油门和刹车一样,MPC 会通过建立无人机的运动模型和环境模型,“预测” 未来一段时间内(比如未来 5 秒)无人机的状态(位置、速度、姿态)和环境变化(比如障碍物可能的移动方向),然后在这些预测的基础上,计算出当前时刻的最优控制策略(比如往哪个方向转向、调整多少速度)。
而且,MPC 不是 “一劳永逸” 的 —— 它会每隔一个 “控制周期”(比如 100 毫秒)就重新预测未来、优化路径,相当于 “持续修正”,确保无人机即使在动态环境中,也能始终走在最优路径上。
2. 再看 “分布式(Distributed)”:“各司其职,默契配合”
DMPC 在 MPC 的基础上,加入了 “分布式” 架构 —— 没有中央控制器,每架无人机都配备一个 “本地 DMPC 控制器”,同时通过通信网络与周边无人机共享关键信息(比如自身的位置、速度、预测路径)。
这种架构的优势非常明显:
- 抗干扰能力强:即使某几架无人机的通信中断,其他无人机仍能通过本地控制器自主规划路径,不会导致整个系统瘫痪;
- 计算压力小:每架无人机只需要计算自身和周边少数无人机的协同策略(而不是全局),计算速度快,能适应动态环境的实时性需求;
- 兼顾局部与全局:无人机在自主规划路径时,会参考周边无人机的预测路径,既能保证自身安全(不碰撞),又能兼顾整体协同效率(比如避免多架无人机同时绕远路)。
四、DMPC 如何实现 “路径规划 + 防撞” 双重目标?
光说原理不够直观,我们结合一个实际场景,看看 DMPC 是如何工作的:
假设在城市物流场景中,3 架无人机(U1、U2、U3)需要从仓库出发,分别配送货物到 A、B、C 三个小区,途中会遇到高楼(固定障碍)和突然出现的民用无人机(动态障碍)。
1. 第一步:建立模型,预测未来
每架无人机的本地 DMPC 控制器会先建立两个模型:
- 无人机运动模型:根据无人机的动力系统、气动特性,预测自身在不同控制指令下的位置、速度变化(比如 “向左转向 10 度,速度降低 2m/s,5 秒后会到达哪个位置”);
- 环境预测模型:通过传感器(如视觉传感器、雷达)实时采集环境数据,预测固定障碍的位置(高楼坐标)和动态障碍的运动趋势(比如民用无人机的飞行方向和速度,预测未来 5 秒它会移动到哪里)。
同时,U1、U2、U3 会通过通信网络,互相共享自身的 “预测路径”(比如 U1 告诉 U2:“我未来 5 秒会从坐标(100,200)飞到(150,220)”)。
2. 第二步:优化路径,避免碰撞
每架无人机的 DMPC 控制器会根据 “预测信息”,在 “控制周期” 内(比如 100 毫秒)解决一个 “优化问题”:
- 目标函数:让无人机以最短时间到达目的地(效率优先),同时尽量减少能耗(成本优先);
- 约束条件:
- 不能碰到固定障碍(比如与高楼的距离必须大于 5 米);
- 不能与动态障碍碰撞(比如与民用无人机的距离必须大于 3 米);
- 不能与其他无人机碰撞(比如与 U2 的距离必须大于 2 米)。
通过求解这个优化问题,DMPC 控制器会得到当前时刻的最优控制指令(比如 U1 需要 “向右转向 5 度,速度保持 3m/s”)。
3. 第三步:实时更新,持续修正
100 毫秒后,DMPC 控制器会重新采集最新的环境数据(比如民用无人机的位置发生了变化)和无人机状态(比如 U2 的实际位置比预测位置偏差了 0.5 米),然后重复 “预测 - 优化” 的过程,调整控制指令。
就这样,通过 “分布式通信 + 实时预测 + 动态优化”,DMPC 让多无人机在动态环境中既能高效规划路径,又能实时避开碰撞,真正实现了 “默契协同”。
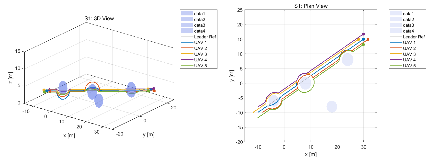
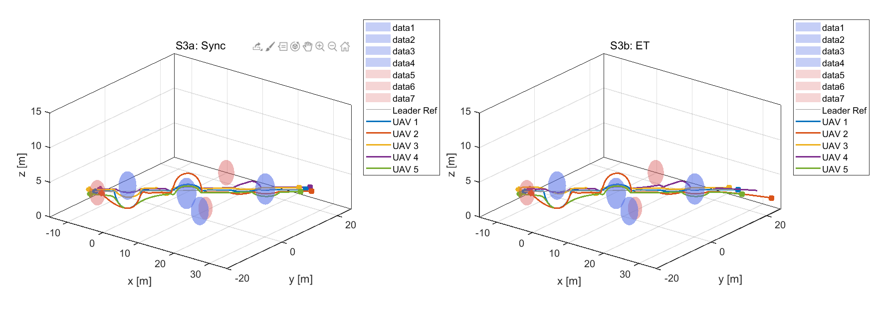
⛳️ 运行结果




📣 部分代码
g+tD;
end
cost = 20*log10(norm(signal(:)) / norm (signal(:)-mod_sig(:)));
fprintf('--- SNR %d ---\n',cost);
%% Calculating signal using inbuilt method
[Lo_D,Hi_D,Lo_R,Hi_R] = wfilters('db13');
[c,ll]=wavedec(z,3,Lo_D,Hi_D);
A=wrcoef('a',c,ll,Lo_R,Hi_R,3);
mod_sig2=A;
for i=1:3
D = wrcoef('d',c,ll,Lo_R,Hi_R,i);
thr = thselect(D,'minimaxi');
tD = wthresh(D,'s',thr);
mod_sig2=mod_sig2+tD;
end
cost2 = 20*log10(norm(signal(:)) / norm (signal(:)-mod_sig2(:)));
fprintf('\n--- SNR (if only DWT) %d ---\n',cost2);
%% Plotting
figure
subplot(2,1,1);
plot(mod_sig2);
title('Using ThSelect and Level3');
🔗 参考文献
[1] Bellingham J S , Tillerson M , Alighanbari M ,et al.Cooperative Path Planning for Multiple UAVs in Dynamic and Uncertain Environments[J].Proceedings of the IEEE Conference on Decision & Control, 2002.DOI:10.1109/CDC.2002.1184270.
[1]杜继永,张凤鸣,毛红保,et al.多UAV协同搜索的博弈论模型及快速求解方法[J].上海交通大学学报, 2013, 47(4):8.DOI:CNKI:SUN:SHJT.0.2013-04-029.
🎈 部分理论引用网络文献,若有侵权联系博主删除
👇 关注我领取海量matlab电子书和数学建模资料
🏆团队擅长辅导定制多种科研领域MATLAB仿真,助力科研梦:
🌟 各类智能优化算法改进及应用
生产调度、经济调度、装配线调度、充电优化、车间调度、发车优化、水库调度、三维装箱、物流选址、货位优化、公交排班优化、充电桩布局优化、车间布局优化、集装箱船配载优化、水泵组合优化、解医疗资源分配优化、设施布局优化、可视域基站和无人机选址优化、背包问题、 风电场布局、时隙分配优化、 最佳分布式发电单元分配、多阶段管道维修、 工厂-中心-需求点三级选址问题、 应急生活物质配送中心选址、 基站选址、 道路灯柱布置、 枢纽节点部署、 输电线路台风监测装置、 集装箱调度、 机组优化、 投资优化组合、云服务器组合优化、 天线线性阵列分布优化、CVRP问题、VRPPD问题、多中心VRP问题、多层网络的VRP问题、多中心多车型的VRP问题、 动态VRP问题、双层车辆路径规划(2E-VRP)、充电车辆路径规划(EVRP)、油电混合车辆路径规划、混合流水车间问题、 订单拆分调度问题、 公交车的调度排班优化问题、航班摆渡车辆调度问题、选址路径规划问题、港口调度、港口岸桥调度、停机位分配、机场航班调度、泄漏源定位、冷链、时间窗、多车场等、选址优化、港口岸桥调度优化、交通阻抗、重分配、停机位分配、机场航班调度、通信上传下载分配优化
🌟 机器学习和深度学习时序、回归、分类、聚类和降维
2.1 bp时序、回归预测和分类
2.2 ENS声神经网络时序、回归预测和分类
2.3 SVM/CNN-SVM/LSSVM/RVM支持向量机系列时序、回归预测和分类
2.4 CNN|TCN|GCN卷积神经网络系列时序、回归预测和分类
2.5 ELM/KELM/RELM/DELM极限学习机系列时序、回归预测和分类
2.6 GRU/Bi-GRU/CNN-GRU/CNN-BiGRU门控神经网络时序、回归预测和分类
2.7 ELMAN递归神经网络时序、回归\预测和分类
2.8 LSTM/BiLSTM/CNN-LSTM/CNN-BiLSTM/长短记忆神经网络系列时序、回归预测和分类
2.9 RBF径向基神经网络时序、回归预测和分类
2.10 DBN深度置信网络时序、回归预测和分类
2.11 FNN模糊神经网络时序、回归预测
2.12 RF随机森林时序、回归预测和分类
2.13 BLS宽度学习时序、回归预测和分类
2.14 PNN脉冲神经网络分类
2.15 模糊小波神经网络预测和分类
2.16 时序、回归预测和分类
2.17 时序、回归预测预测和分类
2.18 XGBOOST集成学习时序、回归预测预测和分类
2.19 Transform各类组合时序、回归预测预测和分类
方向涵盖风电预测、光伏预测、电池寿命预测、辐射源识别、交通流预测、负荷预测、股价预测、PM2.5浓度预测、电池健康状态预测、用电量预测、水体光学参数反演、NLOS信号识别、地铁停车精准预测、变压器故障诊断
🌟图像处理方面
图像识别、图像分割、图像检测、图像隐藏、图像配准、图像拼接、图像融合、图像增强、图像压缩感知
🌟 路径规划方面
旅行商问题(TSP)、车辆路径问题(VRP、MVRP、CVRP、VRPTW等)、无人机三维路径规划、无人机协同、无人机编队、机器人路径规划、栅格地图路径规划、多式联运运输问题、 充电车辆路径规划(EVRP)、 双层车辆路径规划(2E-VRP)、 油电混合车辆路径规划、 船舶航迹规划、 全路径规划规划、 仓储巡逻、公交车时间调度、水库调度优化、多式联运优化
🌟 无人机应用方面
无人机路径规划、无人机控制、无人机编队、无人机协同、无人机任务分配、无人机安全通信轨迹在线优化、车辆协同无人机路径规划、
🌟 通信方面
传感器部署优化、通信协议优化、路由优化、目标定位优化、Dv-Hop定位优化、Leach协议优化、WSN覆盖优化、组播优化、RSSI定位优化、水声通信、通信上传下载分配
🌟 信号处理方面
信号识别、信号加密、信号去噪、信号增强、雷达信号处理、信号水印嵌入提取、肌电信号、脑电信号、信号配时优化、心电信号、DOA估计、编码译码、变分模态分解、管道泄漏、滤波器、数字信号处理+传输+分析+去噪、数字信号调制、误码率、信号估计、DTMF、信号检测
🌟电力系统方面
微电网优化、无功优化、配电网重构、储能配置、有序充电、MPPT优化、家庭用电、电/冷/热负荷预测、电力设备故障诊断、电池管理系统(BMS)SOC/SOH估算(粒子滤波/卡尔曼滤波)、 多目标优化在电力系统调度中的应用、光伏MPPT控制算法改进(扰动观察法/电导增量法)、电动汽车充放电优化、微电网日前日内优化、储能优化、家庭用电优化、供应链优化
🌟 元胞自动机方面
交通流 人群疏散 病毒扩散 晶体生长 金属腐蚀
🌟 雷达方面
卡尔曼滤波跟踪、航迹关联、航迹融合、SOC估计、阵列优化、NLOS识别
🌟 车间调度
零等待流水车间调度问题NWFSP 、 置换流水车间调度问题PFSP、 混合流水车间调度问题HFSP 、零空闲流水车间调度问题NIFSP、分布式置换流水车间调度问题 DPFSP、阻塞流水车间调度问题BFSP
👇
5 往期回顾扫扫下方二维码
更多推荐


所有评论(0)