LP2178A 非隔离220V转5V200MA智能家居电源方案(BOM、电路原理图)
色环电感1mH ,1WPCSL11。贴片电容1uF/16V/0805 X7R10%PCSC41。空气炸锅:凭借低成本(1W方案)和高可靠性,成为替代传统电源方案的主流选择,尤其适合追求性价比的制造商。智能电表:低待机功耗(<75mW)和优异的负载调整率,适合需要持续供电的计量设。电热水壶:提供稳定的5V/200mA输出,驱动控制电路并集成多重保护功能。
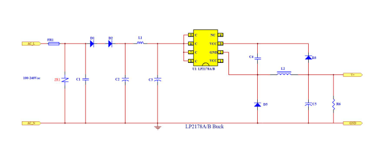
LP2178A作为一款高效220V转5V200MA非隔离降压开关电源芯片,小家电、白色家电等开放式电源上。
应用场景
空气炸锅:凭借低成本(1W方案)和高可靠性,成为替代传统电源方案的主流选择,尤其适合追求性价比的制造商。
电热毯:适用于输出电流要求≤200mA的中低功率型号,温升控制在40℃以内。
电热水壶:提供稳定的5V/200mA输出,驱动控制电路并集成多重保护功能。
果汁机/榨汁设备:适配搅拌机、单功能榨汁机等,PFM控制方式可改善电机驱动的音频噪声。
烟感探测器:支持85-265VAC宽电压输入,满足消防设备对电源稳定性的严苛要求。
燃气报警器:集成短路保护和过温保护,确保长期运行可靠性。
智能电表:低待机功耗(<75mW)和优异的负载调整率,适合需要持续供电的计量设
无线门铃:5V/200mA输出驱动门铃控制模块
蚊拍电源:简化外围电路设计,降低生产成本
路由器辅助供电:低纹波特性保障网络设备稳定运行。
LP2178A 5V200MA智能家居小家电电源方案设计报告:





材料名称 型号规格 单位 位置符合 用量
贴片电阻 620R/08055% PCS R6 1
贴片电容 1uF/16V/0805 X7R10% PCS C4 1
集成贴片IC LP2178A/SOP8 PCS U1 1
贴片二极管 A7(1N4007)SOD-123 PCS D1,D2,D3 3
ES1J(SF18)SOD-123 PCS D5 1
保险丝电阻 线绕电阻 10R/1W PCS FR1 1
色环电感 1mH ,1W PCS L1 1
工字电感 1mH ,DR8*10mm PCS L2 1
电解电容 2.2uF/400V ¢8*12mm PCS C2,C3 1
220uF/16V ¢8*12mm 高频低阻 PCS C5 1
总计 13






更多推荐


所有评论(0)